About Us

WHO WE ARE

LUCAZI was established in 2011 with a vision of creating a justly mainstream black empowerment, multi-disciplinary construction services and turnkey developments. The company was established with a mission to provide multi engineering and plant and equipment services, aligned with the Government's broad vision and policies for the development of previously disadvantaged Individuals (POI) communities.

LUCAZI has rapidly grown to become a truly empowered construction company in South Africa. The Company has a total staff complement of over 200, and is increasingly growing the numbers. Additionally, the company drives to empower Emerging Medium, Enterprises (EME’s), from previously disadvantages communities.

The Company is accredited with Construction Industry Development Board (ratings of 8 CE PE, 7 GB PE 7 ME PE, 7 SB PE and 7 EP PE)

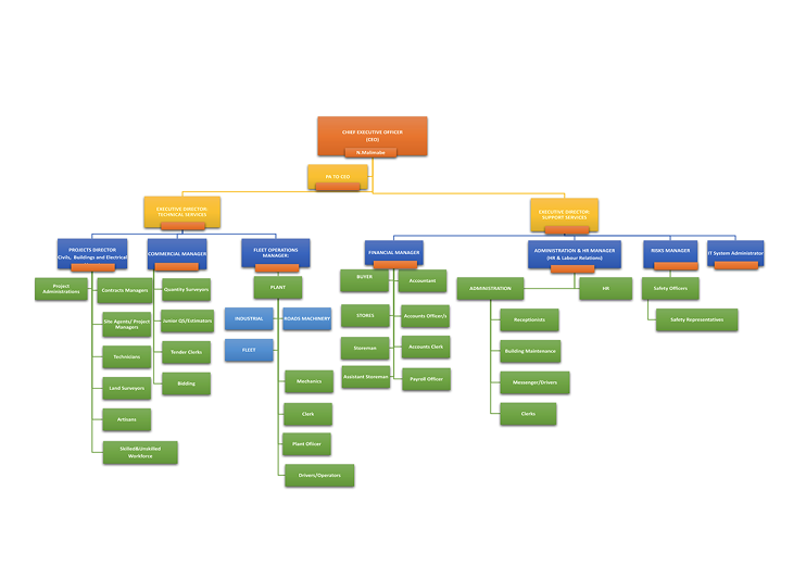
COMPANY STRUCTURE

  • OUR VISION
  • OUR VALUES
  • OUR MISSION
img

OUR VISION

LUCAZI envisions establishing itself as a leading force and a true champion among constructors by excelling across multiple disciplines within the engineering sector.

Our commitment is to deliver outstanding expertise and innovative solutions in multi-discipline engineering, ensuring that every project we undertake reflects the highest standards of quality, safety, and efficiency.

In addition to engineering excellence, LUCAZI aims to be a trusted provider in the plant hire industry, offering reliable, well-maintained equipment and machinery that supports the successful execution of complex construction and industrial projects. Our focus on responsive service and operational excellence ensures that our clients receive the right resources at the right time, enhancing productivity and project outcomes.

img

OUR VALUES

LUCAZI endeavors to remain true to its founding values of quality, commitment, hard work and integrity in all the projects, and to be a goal oriented and people centered company that strives for excellence. The values will allow LUCAZI management to pro-actively measure performance and adapt new strategies that will align with the Vision of the company

LUCAZI places great emphasis on attracting and retaining highly skilled senior and middle management staff. The Company follows a consultative process with its employees at all levels on matters affecting them in Our work environment. It is an equal opportunity employer and no discrimination is made because of race, gender or creed LUCAZI is also committed to a policy of Affirmative Action whereby the company is charged with the responsibility of uplifting the previously disadvantaged segments of our community and for providing training to our employees so that they can develop to Our full potential.

Furthermore, LUCAZI is dedicated to superior project management practices, combining strategic planning, effective coordination, and transparent communication to deliver projects on time, within budget, and to the satisfaction of all stakeholders. By integrating these core areas—multi-discipline engineering, plant hire, and project management—LUCAZI strives to set new benchmarks in the construction industry and build lasting partnerships based on trust, innovation, and performance.

img

OUR MISSION

At LUCAZI, our mission is to deliver exceptional multi-discipline engineering solutions, reliable plant hire services, and expert project management that consistently exceed client expectations. We are committed to:

  • Upholding the highest standards of quality, safety, and innovation in every project we undertake.
  • Providing state-of-the-art equipment and responsive plant hire support to maximize efficiency and minimize downtime.
  • Managing projects with integrity, transparency, and precision to ensure timely and cost-effective delivery.
  • Fostering a culture of continuous improvement, teamwork, and professional development among our people.
  • Building long-term partnerships with clients, suppliers, and communities by delivering sustainable and value-driven results.

OUR EXECUTIVES AND PARTNERS

team img 1

Nomsa Malimabe

Chief Executive Officer
team img 3

Tokoloho Molapo

Director Technical Services


team img 4

Nick Greyling

Fleet Operations Manager
team img 3

Mogau Mashego

Legal Corporate Services

Need a trusted partner for your next project?

Lucazi provides a multi engineering and plant and equipment services, aligned with the Government's broad vision and policies for the development of previously disadvantaged Individuals (POI) communities.

CONTACT INFO

200B Dr Vosloo Road,Bartlett, Boksburg, 1459 PHONE: +27 10 010 7204 EMAIL: Info@lucazi.co.za Alt Call: +27 81 544 4458

Visit Us

PLEASE FILL YOUR EMAIL BELOW
Thank you for fill your email